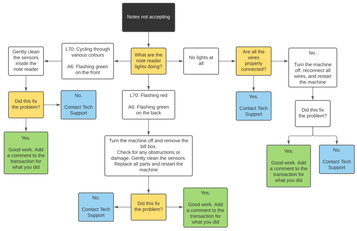
NOTES NOT ACCEPTING
Flow Chart
TECHNICAL MANUAL
KOALAKRANE OPERATIONS MANUAL
OPERATIONS
COMPLIANCE
AGREEMENTS
FINANCE
SITE SURVEYS
Survey Form
MACHINE PROCEDURES
MERCHANDISING
SERVICING
MACHINE MAINTENANCE CHECKS
MACHINE DEEP CLEANS
TECH SUPPORT PROCESS
TECHNICAL
INSTALLATION GUIDES
COIN & BILL COUNTER INSTALLATION GUIDE
INSTALL GUIDE FOR TAP & PLAY ON STD AND NON-LCM MACHINES
INSTALL GUIDE FOR TAP & PLAY ON LCM MACHINES
CHANGING HEADERS TO TAP PLAY WIN
CAMERA INSTALLATION GUIDE FOR KOALA KRANE/MOVIE STAR
CAMERA INSTALLATION GUIDE FOR PRIZE DEPOT
TAP & PLAY INSTALLATION VIDEO FOR LCM MACHINES
TAP & PLAY INSTALLATION VIDEO FOR NON-LCM MACHINES
MACHINE MOVEMENTS
MACHINE CHECKS
COIL INSPECTIONS
TAP AND PLAY INSPECTIONS
DIFFERENT CLAW SIZES
VOLTAGE REGULATION
DIP SWITCH SETTINGS
DIFFERENT MACHINE PARTS
ERROR CODES
Broken Wire Colour Identifier
LCM SETTINGS
FAULT FINDING FLOWCHART
COINS NOT ACCEPTING
CLAW NOT CLOSING
NOTES NOT ACCEPTING
TECH VIDEOS
TAP & PLAY INSTALLATION VIDEO FOR LCM MACHINES
TAP & PLAY INSTALLATION VIDEO FOR NON-LCM MACHINES
TOOL BAGS AND SPARE PARTS LIST
STOCK AND SPARE PARTS
Spare parts return policy
How to order spare parts
Returns on General stock
Returns on Faulty Stock
Spare Parts Orders Warranty
New Raspberry Pi Warranty Policy
SMART APP MANUAL
Search for: